Product Summary
The MRF151 is designed for broadband commercial and military applications at frequencies to 175 MHz. The high power, high gain and broadband performance of this device makes possible solid state transmitters for FM broadcast or TV channel frequency bands.
Parametrics
Absolute maximum ratings: (1)drain-source voltage: 125 V; (2)drain-gate voltage: 125 V; (3)gate-source voltage: ±40 V; (4)drain current-continuous: 16 A; (5)total device dissipation @ Tc=25℃: 300 W; (6)derate above 25℃: 1.71 W/℃; (7)storage temperature range: -65 to 150 ℃; (8)operating junction temperature: 200 ℃.
Features
Features: (1)Guaranteed Performance at 30 MHz, 50 V: Output Power: 150 W, Gain: 18 dB (22 dB Typ), Efficiency: 40%; (2)Typical Performance at 175 MHz, 50 V: Output Power: 150 W, Gain: 13 dB, Low Thermal Resistance, Ruggedness Tested at Rated Output Power, Nitride Passivated Die for Enhanced Reliability.
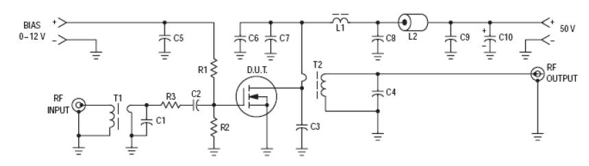
Diagrams

| Image | Part No | Mfg | Description | ![]() |
Pricing (USD) |
Quantity | ||||||||||||||
|---|---|---|---|---|---|---|---|---|---|---|---|---|---|---|---|---|---|---|---|---|
![]() |
![]() MRF151 |
![]() M/A-COM Technology Solutions |
![]() Transistors RF MOSFET Power 5-175MHz 150Watts 50Volt Gain 18dB |
![]() Data Sheet |
![]()
|
|
||||||||||||||
![]() |
![]() MRF1511NT1 |
![]() Freescale Semiconductor |
![]() Transistors RF MOSFET Power RF LDMOS FET PLD1.5N |
![]() Data Sheet |
![]()
|
|
||||||||||||||
![]() |
![]() MRF1513NT1 |
![]() Freescale Semiconductor |
![]() Transistors RF MOSFET Power RF LDMOS FET PLD1.5 |
![]() Data Sheet |
![]()
|
|
||||||||||||||
![]() |
![]() MRF1513T1 |
![]() Other |
![]() |
![]() Data Sheet |
![]() Negotiable |
|
||||||||||||||
![]() |
![]() MRF1517NT1 |
![]() Freescale Semiconductor |
![]() Transistors RF MOSFET Power RF LDMOS FET PLD1.5N |
![]() Data Sheet |
![]()
|
|
||||||||||||||
![]() |
![]() MRF1517T1 |
![]() Other |
![]() |
![]() Data Sheet |
![]() Negotiable |
|
||||||||||||||
![]() |
![]() MRF1518NT1 |
![]() Freescale Semiconductor |
![]() Transistors RF MOSFET Power RF LDMOS FET PLD1.5N |
![]() Data Sheet |
![]()
|
|
||||||||||||||
![]() |
![]() MRF1518T1 |
![]() Other |
![]() |
![]() Data Sheet |
![]() Negotiable |
|
||||||||||||||
(China (Mainland))









